Bound services overview

A bound service is the server in a client-server interface. It lets components such as activities bind to the service, send requests, receive responses, and perform interprocess communication (IPC). A bound service typically lives only while it serves another application component and does not run in the background indefinitely.

This document describes how to create a bound service, including how to bind to the service from other application components. For additional information about services in general, such as how to deliver notifications from a service and set the service to run in the foreground, refer to the Services overview.

The basics

A bound service is an implementation of the Service class that lets other applications bind to it and interact with it. To provide binding for a service, you implement the onBind() callback method. This method returns an IBinder object that defines the programming interface that clients can use to interact with the service.

Bind to a started service

As discussed in the Services overview, you can create a service that is both started and bound. That is, you can start a service by calling startService(), which lets the service run indefinitely. You can also let a client bind to the service by calling bindService().

If you let your service be started and bound, then when the service starts, the system doesn't destroy the service when all clients unbind. Instead, you must explicitly stop the service by calling stopSelf() or stopService().

Although you usually implement either onBind() or onStartCommand(), it's sometimes necessary to implement both. For example, a music player might find it useful to let its service run indefinitely and also provide binding. This way, an activity can start the service to play some music, and the music continues to play even if the user leaves the application. Then, when the user returns to the application, the activity can bind to the service to regain control of playback.

For more information about the service lifecycle when adding binding to a started service, see the Manage the lifecycle of a bound service section.

A client binds to a service by calling bindService(). When it does, it must provide an implementation of ServiceConnection, which monitors the connection with the service. The return value of bindService() indicates whether the requested service exists and whether the client is permitted access to it.

When the Android system creates the connection between the client and service, it calls onServiceConnected() on the ServiceConnection. The onServiceConnected() method includes an IBinder argument, which the client then uses to communicate with the bound service.

You can connect multiple clients to a service simultaneously. However, the system caches the IBinder service communication channel. In other words, the system calls the service's onBind() method to generate the IBinder only when the first client binds. The system then delivers that same IBinder to all additional clients that bind to that same service, without calling onBind() again.

When the last client unbinds from the service, the system destroys the service, unless the service was started using startService().

The most important part of your bound service implementation is defining the interface that your onBind() callback method returns. The following section discusses several ways that you can define your service's IBinder interface.

Create a bound service

When creating a service that provides binding, you must provide an IBinder that provides the programming interface that clients can use to interact with the service. There are three ways you can define the interface:

Extend the Binder class
If your service is private to your own application and runs in the same process as the client, which is common, create your interface by extending the Binder class and returning an instance of it from onBind(). The client receives the Binder and can use it to directly access public methods available in either the Binder implementation or the Service.

This is the preferred technique when your service is merely a background worker for your own application. The only use case when this is not the preferred way to create your interface is if your service is used by other applications or across separate processes.

Use a Messenger
If you need your interface to work across different processes, you can create an interface for the service with a Messenger. In this manner, the service defines a Handler that responds to different types of Message objects.

This Handler is the basis for a Messenger that can then share an IBinder with the client, letting the client send commands to the service using Message objects. Additionally, the client can define a Messenger of its own, so the service can send messages back.

This is the simplest way to perform interprocess communication (IPC), because the Messenger queues all requests into a single thread so that you don't have to design your service to be thread-safe.

Use AIDL
Android Interface Definition Language (AIDL) decomposes objects into primitives that the operating system can understand and marshalls them across processes to perform IPC. The previous technique, using a Messenger, is actually based on AIDL as its underlying structure.

As mentioned in the preceding section, the Messenger creates a queue of all the client requests in a single thread, so the service receives requests one at a time. If, however, you want your service to handle multiple requests simultaneously, then you can use AIDL directly. In this case, your service must be thread-safe and capable of multithreading.

To use AIDL directly, create an .aidl file that defines the programming interface. The Android SDK tools use this file to generate an abstract class that implements the interface and handles IPC, which you can then extend within your service.

Note: For most applications, AIDL isn't the best choice to create a bound service, because it might require multithreading capabilities and can result in a more complicated implementation. Therefore, this document does not discuss how to use it for your service. If you're certain that you need to use AIDL directly, see the AIDL document.

Extend the Binder class

If only the local application uses your service and it doesn't need to work across processes, then you can implement your own Binder class that provides your client direct access to public methods in the service.

Note: This works only if the client and service are in the same application and process, which is most common. For example, this works well for a music application that needs to bind an activity to its own service that's playing music in the background.

Here's how to set it up:

  1. In your service, create an instance of Binder that does one of the following:
    • Contains public methods that the client can call.
    • Returns the current Service instance, which has public methods the client can call.
    • Returns an instance of another class hosted by the service with public methods the client can call.
  2. Return this instance of Binder from the onBind() callback method.
  3. In the client, receive the Binder from the onServiceConnected() callback method and make calls to the bound service using the methods provided.

Note: The service and client must be in the same application so that the client can cast the returned object and properly call its APIs. The service and client must also be in the same process, because this technique doesn't perform any marshalling across processes.

For example, here's a service that provides clients with access to methods in the service through a Binder implementation:

Kotlin

class LocalService : Service() {
    // Binder given to clients.
    private val binder = LocalBinder()

    // Random number generator.
    private val mGenerator = Random()

    /** Method for clients.  */
    val randomNumber: Int
        get() = mGenerator.nextInt(100)

    /**
     * Class used for the client Binder. Because we know this service always
     * runs in the same process as its clients, we don't need to deal with IPC.
     */
    inner class LocalBinder : Binder() {
        // Return this instance of LocalService so clients can call public methods.
        fun getService(): LocalService = this@LocalService
    }

    override fun onBind(intent: Intent): IBinder {
        return binder
    }
}

Java

public class LocalService extends Service {
    // Binder given to clients.
    private final IBinder binder = new LocalBinder();
    // Random number generator.
    private final Random mGenerator = new Random();

    /**
     * Class used for the client Binder.  Because we know this service always
     * runs in the same process as its clients, we don't need to deal with IPC.
     */
    public class LocalBinder extends Binder {
        LocalService getService() {
            // Return this instance of LocalService so clients can call public methods.
            return LocalService.this;
        }
    }

    @Override
    public IBinder onBind(Intent intent) {
        return binder;
    }

    /** Method for clients. */
    public int getRandomNumber() {
      return mGenerator.nextInt(100);
    }
}

The LocalBinder provides the getService() method for clients to retrieve the current instance of LocalService. This lets clients call public methods in the service. For example, clients can call getRandomNumber() from the service.

Here's an activity that binds to LocalService and calls getRandomNumber() when a button is clicked:

Kotlin

class BindingActivity : Activity() {
    private lateinit var mService: LocalService
    private var mBound: Boolean = false

    /** Defines callbacks for service binding, passed to bindService().  */
    private val connection = object : ServiceConnection {

        override fun onServiceConnected(className: ComponentName, service: IBinder) {
            // We've bound to LocalService, cast the IBinder and get LocalService instance.
            val binder = service as LocalService.LocalBinder
            mService = binder.getService()
            mBound = true
        }

        override fun onServiceDisconnected(arg0: ComponentName) {
            mBound = false
        }
    }

    override fun onCreate(savedInstanceState: Bundle?) {
        super.onCreate(savedInstanceState)
        setContentView(R.layout.main)
    }

    override fun onStart() {
        super.onStart()
        // Bind to LocalService.
        Intent(this, LocalService::class.java).also { intent ->
            bindService(intent, connection, Context.BIND_AUTO_CREATE)
        }
    }

    override fun onStop() {
        super.onStop()
        unbindService(connection)
        mBound = false
    }

    /** Called when a button is clicked (the button in the layout file attaches to
     * this method with the android:onClick attribute).  */
    fun onButtonClick(v: View) {
        if (mBound) {
            // Call a method from the LocalService.
            // However, if this call is something that might hang, then put this request
            // in a separate thread to avoid slowing down the activity performance.
            val num: Int = mService.randomNumber
            Toast.makeText(this, "number: $num", Toast.LENGTH_SHORT).show()
        }
    }
}

Java

public class BindingActivity extends Activity {
    LocalService mService;
    boolean mBound = false;

    @Override
    protected void onCreate(Bundle savedInstanceState) {
        super.onCreate(savedInstanceState);
        setContentView(R.layout.main);
    }

    @Override
    protected void onStart() {
        super.onStart();
        // Bind to LocalService.
        Intent intent = new Intent(this, LocalService.class);
        bindService(intent, connection, Context.BIND_AUTO_CREATE);
    }

    @Override
    protected void onStop() {
        super.onStop();
        unbindService(connection);
        mBound = false;
    }

    /** Called when a button is clicked (the button in the layout file attaches to
      * this method with the android:onClick attribute). */
    public void onButtonClick(View v) {
        if (mBound) {
            // Call a method from the LocalService.
            // However, if this call is something that might hang, then put this request
            // in a separate thread to avoid slowing down the activity performance.
            int num = mService.getRandomNumber();
            Toast.makeText(this, "number: " + num, Toast.LENGTH_SHORT).show();
        }
    }

    /** Defines callbacks for service binding, passed to bindService(). */
    private ServiceConnection connection = new ServiceConnection() {

        @Override
        public void onServiceConnected(ComponentName className,
                IBinder service) {
            // We've bound to LocalService, cast the IBinder and get LocalService instance.
            LocalBinder binder = (LocalBinder) service;
            mService = binder.getService();
            mBound = true;
        }

        @Override
        public void onServiceDisconnected(ComponentName arg0) {
            mBound = false;
        }
    };
}

The preceding sample shows how the client binds to the service using an implementation of ServiceConnection and the onServiceConnected() callback. The next section provides more information about this process of binding to the service.

Note: In the preceding example, the onStop() method unbinds the client from the service. Unbind clients from services at appropriate times, as discussed in the Additional notes section.

For more sample code, see the LocalService.java class and the LocalServiceActivities.java class in ApiDemos.

Use a Messenger

If you need your service to communicate with remote processes, then you can use a Messenger to provide the interface for your service. This technique lets you perform interprocess communication (IPC) without the need to use AIDL.

Using a Messenger for your interface is simpler than using AIDL because Messenger queues all calls to the service. A pure AIDL interface sends simultaneous requests to the service, which must then handle multithreading.

For most applications, the service doesn't need to perform multithreading, so using a Messenger lets the service handle one call at a time. If it's important that your service be multithreaded, use AIDL to define your interface.

Here's a summary of how to use a Messenger:

  1. The service implements a Handler that receives a callback for each call from a client.
  2. The service uses the Handler to create a Messenger object (which is a reference to the Handler).
  3. The Messenger creates an IBinder that the service returns to clients from onBind().
  4. Clients use the IBinder to instantiate the Messenger (that references the service's Handler), which the client uses to send Message objects to the service.
  5. The service receives each Message in its Handler—specifically, in the handleMessage() method.

In this way, there are no methods for the client to call on the service. Instead, the client delivers messages (Message objects) that the service receives in its Handler.

Here's a simple example service that uses a Messenger interface:

Kotlin

/** Command to the service to display a message.  */
private const val MSG_SAY_HELLO = 1

class MessengerService : Service() {

    /**
     * Target we publish for clients to send messages to IncomingHandler.
     */
    private lateinit var mMessenger: Messenger

    /**
     * Handler of incoming messages from clients.
     */
    internal class IncomingHandler(
            context: Context,
            private val applicationContext: Context = context.applicationContext
    ) : Handler() {
        override fun handleMessage(msg: Message) {
            when (msg.what) {
                MSG_SAY_HELLO ->
                    Toast.makeText(applicationContext, "hello!", Toast.LENGTH_SHORT).show()
                else -> super.handleMessage(msg)
            }
        }
    }

    /**
     * When binding to the service, we return an interface to our messenger
     * for sending messages to the service.
     */
    override fun onBind(intent: Intent): IBinder? {
        Toast.makeText(applicationContext, "binding", Toast.LENGTH_SHORT).show()
        mMessenger = Messenger(IncomingHandler(this))
        return mMessenger.binder
    }
}

Java

public class MessengerService extends Service {
    /**
     * Command to the service to display a message.
     */
    static final int MSG_SAY_HELLO = 1;

    /**
     * Handler of incoming messages from clients.
     */
    static class IncomingHandler extends Handler {
        private Context applicationContext;

        IncomingHandler(Context context) {
            applicationContext = context.getApplicationContext();
        }

        @Override
        public void handleMessage(Message msg) {
            switch (msg.what) {
                case MSG_SAY_HELLO:
                    Toast.makeText(applicationContext, "hello!", Toast.LENGTH_SHORT).show();
                    break;
                default:
                    super.handleMessage(msg);
            }
        }
    }

    /**
     * Target we publish for clients to send messages to IncomingHandler.
     */
    Messenger mMessenger;

    /**
     * When binding to the service, we return an interface to our messenger
     * for sending messages to the service.
     */
    @Override
    public IBinder onBind(Intent intent) {
        Toast.makeText(getApplicationContext(), "binding", Toast.LENGTH_SHORT).show();
        mMessenger = new Messenger(new IncomingHandler(this));
        return mMessenger.getBinder();
    }
}

The handleMessage() method in the Handler is where the service receives the incoming Message and decides what to do, based on the what member.

All that a client needs to do is create a Messenger based on the IBinder returned by the service and send a message using send(). For example, here's an activity that binds to the service and delivers the MSG_SAY_HELLO message to the service:

Kotlin

class ActivityMessenger : Activity() {
    /** Messenger for communicating with the service.  */
    private var mService: Messenger? = null

    /** Flag indicating whether we have called bind on the service.  */
    private var bound: Boolean = false

    /**
     * Class for interacting with the main interface of the service.
     */
    private val mConnection = object : ServiceConnection {

        override fun onServiceConnected(className: ComponentName, service: IBinder) {
            // This is called when the connection with the service has been
            // established, giving us the object we can use to
            // interact with the service.  We are communicating with the
            // service using a Messenger, so here we get a client-side
            // representation of that from the raw IBinder object.
            mService = Messenger(service)
            bound = true
        }

        override fun onServiceDisconnected(className: ComponentName) {
            // This is called when the connection with the service has been
            // unexpectedly disconnected—that is, its process crashed.
            mService = null
            bound = false
        }
    }

    fun sayHello(v: View) {
        if (!bound) return
        // Create and send a message to the service, using a supported 'what' value.
        val msg: Message = Message.obtain(null, MSG_SAY_HELLO, 0, 0)
        try {
            mService?.send(msg)
        } catch (e: RemoteException) {
            e.printStackTrace()
        }

    }

    override fun onCreate(savedInstanceState: Bundle?) {
        super.onCreate(savedInstanceState)
        setContentView(R.layout.main)
    }

    override fun onStart() {
        super.onStart()
        // Bind to the service.
        Intent(this, MessengerService::class.java).also { intent ->
            bindService(intent, mConnection, Context.BIND_AUTO_CREATE)
        }
    }

    override fun onStop() {
        super.onStop()
        // Unbind from the service.
        if (bound) {
            unbindService(mConnection)
            bound = false
        }
    }
}

Java

public class ActivityMessenger extends Activity {
    /** Messenger for communicating with the service. */
    Messenger mService = null;

    /** Flag indicating whether we have called bind on the service. */
    boolean bound;

    /**
     * Class for interacting with the main interface of the service.
     */
    private ServiceConnection mConnection = new ServiceConnection() {
        public void onServiceConnected(ComponentName className, IBinder service) {
            // This is called when the connection with the service has been
            // established, giving us the object we can use to
            // interact with the service.  We are communicating with the
            // service using a Messenger, so here we get a client-side
            // representation of that from the raw IBinder object.
            mService = new Messenger(service);
            bound = true;
        }

        public void onServiceDisconnected(ComponentName className) {
            // This is called when the connection with the service has been
            // unexpectedly disconnected—that is, its process crashed.
            mService = null;
            bound = false;
        }
    };

    public void sayHello(View v) {
        if (!bound) return;
        // Create and send a message to the service, using a supported 'what' value.
        Message msg = Message.obtain(null, MessengerService.MSG_SAY_HELLO, 0, 0);
        try {
            mService.send(msg);
        } catch (RemoteException e) {
            e.printStackTrace();
        }
    }

    @Override
    protected void onCreate(Bundle savedInstanceState) {
        super.onCreate(savedInstanceState);
        setContentView(R.layout.main);
    }

    @Override
    protected void onStart() {
        super.onStart();
        // Bind to the service.
        bindService(new Intent(this, MessengerService.class), mConnection,
            Context.BIND_AUTO_CREATE);
    }

    @Override
    protected void onStop() {
        super.onStop();
        // Unbind from the service.
        if (bound) {
            unbindService(mConnection);
            bound = false;
        }
    }
}

This example doesn't show how the service can respond to the client. If you want the service to respond, you need to also create a Messenger in the client. When the client receives the onServiceConnected() callback, it sends a Message to the service that includes the client's Messenger in the replyTo parameter of the send() method.

You can see an example of how to provide two-way messaging in the MessengerService.java (service) and MessengerServiceActivities.java (client) samples.

Bind to a service

Application components (clients) can bind to a service by calling bindService(). The Android system then calls the service's onBind() method, which returns an IBinder for interacting with the service.

The binding is asynchronous, and bindService() returns immediately without returning the IBinder to the client. To receive the IBinder, the client must create an instance of ServiceConnection and pass it to bindService(). The ServiceConnection includes a callback method that the system calls to deliver the IBinder.

Note: Only activities, services, and content providers can bind to a service—you can't bind to a service from a broadcast receiver.

To bind to a service from your client, follow these steps:

  1. Implement ServiceConnection.

    Your implementation must override two callback methods:

    onServiceConnected()
    The system calls this to deliver the IBinder returned by the service's onBind() method.
    onServiceDisconnected()
    The Android system calls this when the connection to the service is unexpectedly lost, such as when the service crashes or is killed. This is not called when the client unbinds.
  2. Call bindService(), passing the ServiceConnection implementation.

    Note: If the method returns false, your client does not have a valid connection to the service. However, do call unbindService() in your client. Otherwise, your client keeps the service from shutting down when it is idle.

  3. When the system calls your onServiceConnected() callback method, you can begin making calls to the service, using the methods defined by the interface.
  4. To disconnect from the service, call unbindService().

    If your client is still bound to a service when your app destroys the client, destruction causes the client to unbind. It is a better practice to unbind the client as soon as it is done interacting with the service. Doing so lets the idle service shut down. For more information about appropriate times to bind and unbind, see the Additional notes section.

The following example connects the client to the service created previously by extending the Binder class, so all it needs to do is cast the returned IBinder to the LocalBinder class and request the LocalService instance:

Kotlin

var mService: LocalService

val mConnection = object : ServiceConnection {
    // Called when the connection with the service is established.
    override fun onServiceConnected(className: ComponentName, service: IBinder) {
        // Because we have bound to an explicit
        // service that is running in our own process, we can
        // cast its IBinder to a concrete class and directly access it.
        val binder = service as LocalService.LocalBinder
        mService = binder.getService()
        mBound = true
    }

    // Called when the connection with the service disconnects unexpectedly.
    override fun onServiceDisconnected(className: ComponentName) {
        Log.e(TAG, "onServiceDisconnected")
        mBound = false
    }
}

Java

LocalService mService;
private ServiceConnection mConnection = new ServiceConnection() {
    // Called when the connection with the service is established.
    public void onServiceConnected(ComponentName className, IBinder service) {
        // Because we have bound to an explicit
        // service that is running in our own process, we can
        // cast its IBinder to a concrete class and directly access it.
        LocalBinder binder = (LocalBinder) service;
        mService = binder.getService();
        mBound = true;
    }

    // Called when the connection with the service disconnects unexpectedly.
    public void onServiceDisconnected(ComponentName className) {
        Log.e(TAG, "onServiceDisconnected");
        mBound = false;
    }
};

With this ServiceConnection, the client can bind to a service by passing it to bindService(), as shown in the following example:

Kotlin

Intent(this, LocalService::class.java).also { intent ->
    bindService(intent, connection, Context.BIND_AUTO_CREATE)
}

Java

Intent intent = new Intent(this, LocalService.class);
bindService(intent, connection, Context.BIND_AUTO_CREATE);
  • The first parameter of bindService() is an Intent that explicitly names the service to bind.

    Caution: If you use an intent to bind to a Service, make sure your app is secure by using an explicit intent. Using an implicit intent to start a service is a security hazard because you can't be certain what service responds to the intent, and the user can't see which service starts. Beginning with Android 5.0 (API level 21), the system throws an exception if you call bindService() with an implicit intent.

  • The second parameter is the ServiceConnection object.
  • The third parameter is a flag indicating options for the binding—usually BIND_AUTO_CREATE, to create the service if it's not already alive. Other possible values are BIND_DEBUG_UNBIND, BIND_NOT_FOREGROUND, or 0 for none.

Additional notes

Here are some important notes about binding to a service:

  • Always trap DeadObjectException exceptions, which are thrown when the connection has broken. This is the only exception thrown by remote methods.
  • Objects are reference counted across processes.
  • You usually pair the binding and unbinding during the matching bring-up and tear-down moments of the client's lifecycle, as described in the following examples:
    • If you need to interact with the service only while your activity is visible, bind during onStart() and unbind during onStop().
    • If you want your activity to receive responses even while it is stopped in the background, bind during onCreate() and unbind during onDestroy(). Beware that this implies that your activity needs to use the service the entire time it's running, even in the background, so when the service is in another process, then you increase the weight of the process and it is more likely to be killed by the system.

    Note: You don't usually bind and unbind during your activity's onResume() and onPause() callbacks, because these callbacks occur at every lifecycle transition. Keep the processing that occurs at these transitions to a minimum.

    Also, if multiple activities in your application bind to the same service and there is a transition between two of those activities, the service might be destroyed and recreated as the current activity unbinds (during pause) before the next one binds (during resume). This activity transition for how activities coordinate their lifecycles is described in The activity lifecycle.

For more sample code showing how to bind to a service, see the RemoteService.java class in ApiDemos.

Manage the lifecycle of a bound service

When a service is unbound from all clients, the Android system destroys it (unless it was started using startService()). So, you don't have to manage the lifecycle of your service if it's purely a bound service. The Android system manages it for you based on whether it is bound to any clients.

However, if you choose to implement the onStartCommand() callback method, then you must explicitly stop the service, because the service is now considered started. In this case, the service runs until the service stops itself with stopSelf() or another component calls stopService(), regardless of whether it is bound to any clients.

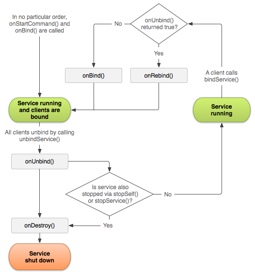
Additionally, if your service is started and accepts binding, then when the system calls your onUnbind() method, you can optionally return true if you want to receive a call to onRebind() the next time a client binds to the service. onRebind() returns void, but the client still receives the IBinder in its onServiceConnected() callback. The following figure illustrates the logic for this kind of lifecycle.

Figure 1. The lifecycle for a service that is started and also allows binding.

For more information about the lifecycle of a started service, see the Services overview.